招标公告
一、招标条件
伟德国际victor·1946源自会计师事务所选聘项目已经公司批准,项目资金为自筹,招标人为伟德国际victor·1946源自(以下简称“伟德国际victor·1946源自”)。本项目已具备招标条件,现进行公开选聘招标。
二、项目概况及招标内容
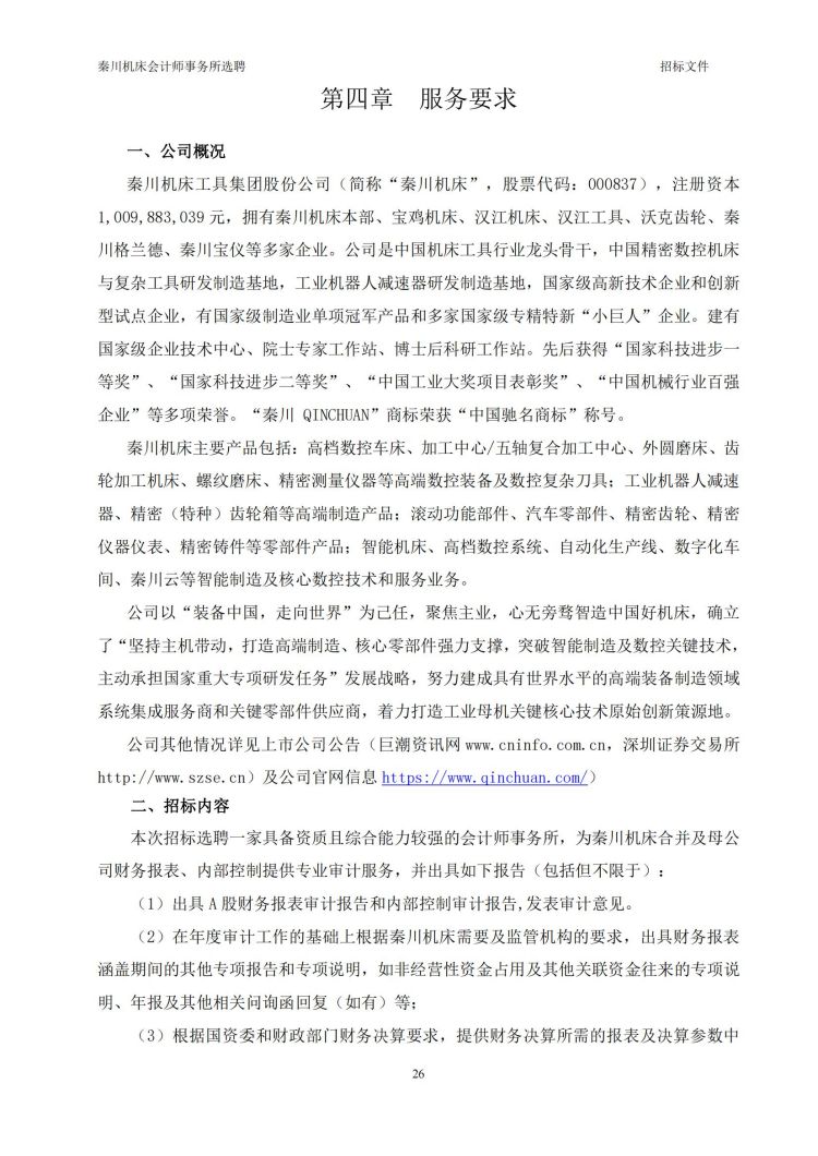
伟德国际victor·1946源自(简称“伟德国际victor·1946源自”,股票代码:000837), 注册资本1,009,883,039元,拥有伟德国际victor·1946源自本部、宝鸡机床、汉江机床、汉江工具、沃克齿轮、秦川格兰德、秦川宝仪等多家企业。公司是中国机床工具行业龙头骨干,中国精密数控机床与复杂工具研发制造基地,工业机器人减速器研发制造基地,国家级高新技术企业和创新型试点企业,有国家级制造业单项冠军产品和多家国家级专精特新“小巨人”企业。建有国家级企业技术中心、院士专家工作站、博士后科研工作站。先后获得“国家科技进步一等奖”、“国家科技进步二等奖”、“中国工业大奖项目表彰奖”、“中国机械行业百强企业”等多项荣誉。“秦川 QINCHUAN”商标荣获“中国驰名商标”称号。
本次招标选聘一家具备资质且综合能力较强的会计师事务所,为伟德国际victor·1946源自合并及母公司财务报表、内部控制提供专业审计服务,并出具如下报告(包括但不限于):(1)出具A股财务报表审计报告和内部控制审计报告;(2)在年度审计工作的基础上根据伟德国际victor·1946源自需要及监管机构的要求,出具财务报表涵盖期间的其他专项报告和专项说明,如非经营性资金占用及其他关联资金往来的专项说明、年报及其他相关问询函回复(如有)等;(3)根据国资委和财政部门财务决算要求,提供财务决算所需的报表及决算参数中的其他有关报表;(4)在资产、股权重组、重大融资等相关工作中积极配合所审企业按计划完成相关审计、尽调等工作(如有);(5)对公司发展、经营管理、内部控制等提供及时有效的管理建议。具体要求详见招标文件。
三、投标人资格要求
1.投标人须为依法在中国境内设立并正常运营的会计师事务所(具有合法有效的营业执照,如投标人为分所机构则总所和分所均要提供);并具备国家行业主管部门和中国证监会颁发的开展业务所需的有效执业资格(会计师事务所执业证书),必须具备证券期货从业资格(会计师事务所证券、期货相关业务许可证或其他备案证明文件)。(须提供复印或扫描件并加盖公章)
2.具备良好的社会信誉:
1)投标人在2020年1月1日至投标截止时间未发生被责令停业、暂停营业、吊销执业许可,或投标资格被取消,或财产被接管、破产,或被查封、冻结资产或资金,未发生骗取中标或严重违约引起的合同终止、纠纷、争议、仲裁和诉讼记录,未出现重大质量问题。(须提供承诺书)
2)投标人自2020年1 月1日至投标截止时间,在中国内地提供的服务项目中无重大信息安全事故。(须提供承诺书)
3)投标人未被列入“信用中国”网站(www.creditchina.gov.cn)以下任何记录名单之一:①失信被执行人;②重大税收违法案件当事人名单(税收违法黑名单);③政府采购严重违法失信行为。同时,不处于中国政府采购网(www.ccgp.gov.cn)“政府采购严重违法失信行为信息记录”中的禁止参加政府采购活动期间。(须提供网站相关查询截图并加盖公章)
3.投标人具有良好的商业信誉和健全的财务会计制度;具有良好的公司治理、业务操作流程、风险管理体系以及良好的企业文化、完善的内控制度、创新能力。
4.投标人具有提供本项目所需审计服务的专业能力和专业团队;具有与招标人资产规模、业务复杂程度等相匹配的规模、资源和风险承受能力。投标人应当在中国注册会计师协会发布的《2022年度会计师事务所综合评价百家排名信息》(以中国注册会计师协会官网为准)中排名前30位。
5.投标人拟投入本项目的项目负责人及服务团队最低要求:项目负责人自2020年1月1日至少签字过一项国有上市公司或制造业上市公司审计业绩,项目负责人具有注册会计师执业资格证书、具有五年(含)以上上市公司财务报表主审经历(提供项目负责人相关业绩证明及社保证明),本项目拟派至少20名专业审计人员,具有注册会计师专业资格的不少于5人,至少10人具备三年以上工作经验。
6. 本项目接受总所或分所的投标,分所须出具总所针对本项目的唯一授权证明,总所及其下属分所不得同时参与本项目。
7.本次招标不接受联合体投标。单位负责人为同一人或者存在控股、管理关系的不同单位,不得同时参加本项目的投标。禁止转包、分包。
8.本项目采用资格后审的方式,凡未通过资格审查的投标人,其投标将被否决。招标人将对投标人提供的有关资质、证明、承诺文件在相关官方网站进行必要的查询验证,并以查询验证结果进行评审。
9.禁止任何挂靠、假借、假冒其他单位资质投标,一经发现,视为严重违约,将取消其投标、中标资格并没收投标保证金,追偿有关损失,涉及违法的,依法追究有关违法责任。
四、投标报名及招标文件的获取
报名时间:2023年10月27日至2023年11月2日。
获取方法:凡有意参加本次投标者,请按本公告附件1-3格式,将投标确认函、法定代表人或单位负责人身份证明、法人授权委托书(附法定代表人和授权代理人身份证复印件)及本公告“三、投标人资格要求”中第1条要求的资质资料扫描件发送至招标人邮箱(zhaobiao@qinchuan.com),经招标人确认符合后发送招标文件。未在本公告规定的时间内报名的投标将不被接受。本项目招标文件不收费。
五、投标文件的递交
递交截止时间:2023年11月23日09时30分
递交方法:1.投标人将投标文件按规定的方法密封和标记后,按招标文件要求的地址在投标截止时间之前送至招标人。2.采用邮寄方式送达的,以到达地邮戳时间为准。3.对未按规定时间送达的投标文件,招标人将拒绝接受并原封退回。
六、开标时间及地点
开标时间:2023年11月23日09时30分
开标地点:陕西省宝鸡市渭滨区姜谭路22号伟德国际victor·1946源自本部人力资源部三楼会议室。逾期送达的或者未送达指定地点的投标文件,招标人不予受理。
七、其他
本次招标在伟德国际victor·1946源自官网 ()上公开发布。
八、监督单位
本招标项目的监督单位:伟德国际victor·1946源自。
九、联系方式
招标人:伟德国际victor·1946源自
地 址:陕西省宝鸡市渭滨区姜谭路22号
联系人:王先生
电 话:0917-3670993、3670607
电子邮件:zhaobiao@qinchuan.com























































